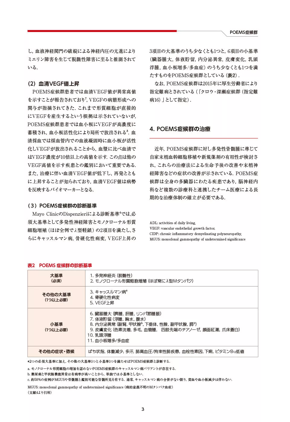
文字が小さく読みづらい場合は、ご利用されているブラウザの右上端の設定アイコンより表示を拡大し、ご覧ください。
このサイトは、弊社が日本国内で販売している医療用医薬品等に関する情報を医療関係者(医師・薬剤師・看護師等)の皆様に情報提供することを目的として作成されています。一般の方への情報提供を目的としたものではありませんのでご了承ください。