Artritis Psoriásica
Actualización de las Recomendaciones EULAR 2023 para el Manejo Farmacológico de la Artritis Psoriásica: Nuevos Paradigmas en la Era de los Inhibidores JAK
Boletín Científico para Especialistas en Reumatología
Junio | 2025
Resumen ejecutivo
Las nuevas recomendaciones EULAR 2023 para el manejo farmacológico de la artritis psoriásica (APs) representan una actualización fundamental que integra los avances terapéuticos más recientes y las consideraciones de seguridad emergentes. Esta revisión abarca 7 principios generales y 11 recomendaciones específicas, proporcionando un algoritmo terapéutico estructurado que considera tanto las manifestaciones musculoesqueléticas como extraarticulares de la enfermedad. Un cambio paradigmático significativo es la priorización de los inhibidores de IL-17 en el compromiso axial de la APs, respaldada por la evidencia del estudio MAXIMISE que demostró que la inhibición de IL-17A con secukinumab proporcionó "mejora rápida y significativa en función y síntomas axiales" en pacientes con artritis psoriásica axial, validando por primera vez la eficacia específica de esta diana terapéutica en el compromiso axial. Esta recomendación se fundamenta en el papel fisiopatológico central que desempeñan las respuestas inmunes mediadas por IL-17A tanto en la espondiloartritis axial como en la artritis psoriásica, estableciendo las bases científicas para posicionar a los inhibidores de IL-17 como primera línea en el manejo del compromiso axial. Puntos clave:
- Posicionamiento conservador de los inhibidores JAK como terapia de segunda línea tras fallo de DMARDc
- Priorización de inhibidores IL-17 en compromiso axial basada en evidencia del estudio MAXIMISE
- Nuevo enfoque fenótípico para la selección de DMARDb según manifestaciones extraarticulares
- Incorporación de consideraciones de seguridad individualizadas como principio rector
- Mantenimiento del enfoque treat-to-target con objetivos de remisión o baja actividad
Contexto clínico y científico
Evolución del Panorama Terapéutico
La artritis psoriásica ha experimentado una transformación notable en su abordaje terapéutico desde las últimas recomendaciones EULAR de 2019. El arsenal farmacológico se ha expandido significativamente, incorporando nuevos mecanismos de acción dirigidos a diferentes vías inflamatorias:
Nuevas Incorporaciones Terapéuticas:
- Inhibidores IL-23p19: Risankizumab, guselkumab
- Inhibidores IL-17A/F duales: Bimekizumab
- Inhibidores JAK: Upadacitinib (aprobado post-2019)
- Datos de seguridad a largo plazo para múltiples DMARDb
Contexto Regulatorio y de Seguridad
Un desarrollo crítico que ha influido en estas recomendaciones es la emisión de advertencias regulatorias sobre los inhibidores JAK, particularmente tras los resultados del estudio ORAL-Surveillance en artritis reumatoide, que demostró riesgos cardiovasculares y de malignidad aumentados en poblaciones específicas.
Metodología de desarrollo

Proceso de Consenso Internacional
El desarrollo de estas recomendaciones siguió los procedimientos operativos estándar de EULAR, incorporando:
Composición del Grupo de Trabajo:
- 36 expertos internacionales de 19 países (15 países EULAR)
- 47% de nuevos miembros respecto a 2019
- Representación multidisciplinaria: reumatólogos, dermatólogos, especialistas en enfermedades infecciosas
- Participación de pacientes: 2 socios de investigación de PARE
- Inclusión global: primera participación de expertos de Australia, Japón y América del Norte
Revisión Sistemática de Literatura
Período de Búsqueda: Noviembre 2022 - Abril 2023 Criterios: Literatura posterior a 2018 (desde la última actualización) Enfoque: Tratamientos farmacológicos no tópicos para APs
Proceso de votación y consenso
Criterios de Aceptación:
- Primera ronda: ≥75% de mayoría
- Segunda ronda: ≥67% de mayoría
- Ronda final: >50% de aceptación
Evaluación de niveles de evidencia
Las recomendaciones se clasificaron según el Sistema Oxford Evidence-Based Medicine:
Distribución de Grados de Recomendación:
- Grado A (Evidencia alta): 3 recomendaciones
- Grado B (Evidencia moderada): 7 recomendaciones
- Grado C (Evidencia baja): 1 recomendación
Nivel de Acuerdo:
- Promedio general: 9.4/10 (rango: 8.7-10.0)
- Mayor consenso: Principios generales A y G (10.0/10)
- Menor consenso: Recomendación 6 (inhibidores PDE4) (8.7/10)

Resultados
Principios Fundamentales Actualizados
Nuevo Principio G: Perfil Beneficio-Riesgo
"La elección del tratamiento debe considerar las consideraciones de seguridad relacionadas con los modos de acción individuales para optimizar el perfil beneficio-riesgo."
Este principio refleja la creciente importancia de la medicina personalizada y la necesidad de evaluar riesgos específicos por mecanismo de acción.
Recomendaciones Clave Modificadas
Recomendación 5: Posicionamiento de Inhibidores JAK
Cambio Principal: Los inhibidores JAK se posicionan como terapia de segunda línea tras fallo de DMARDb, no como alternativa equivalente.
Consideraciones de Seguridad Específicas:
Pacientes ≥65 años
Fumadores actuales o previos de larga duración
Historia de enfermedad cardiovascular aterosclerótica
Factores de riesgo cardiovascular adicionales
Factores de riesgo de malignidad
Factores de riesgo conocidos para tromboembolismo venoso
Recomendación 9: Selección Fenotípica de DMARDb
Nueva Recomendación Integral que establece preferencias específicas según manifestaciones extraarticulares:
Psoriasis Cutánea Relevante:
Preferencia: Inhibidores IL-17A, IL-17A/F, IL-23 o IL-12/23
Justificación: Superioridad demostrada en ensayos head-to-head
Uveítis:
Preferencia: Anticuerpos monoclonales anti-TNF (adalimumab, infliximab)
Justificación: Única clase con eficacia directa probada
Enfermedad Inflamatoria Intestinal:
Opciones: Anticuerpos monoclonales anti-TNF, inhibidores IL-23, IL-12/23 o JAK
Contraindicación: Inhibidores IL-17 (riesgo de exacerbación)
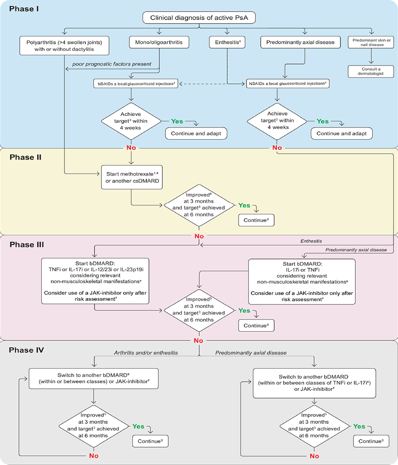
Algoritmo Terapéutico Estructurado
Enfoque Escalonado para Artritis Periférica:
Primera Línea: DMARDc (preferencia MTX si psoriasis cutánea)
Segunda Línea: DMARDb (sin preferencia por mecanismo para articulaciones)
Tercera Línea: Inhibidores JAK o cambio de DMARDb
Consideraciones Especiales: Inhibidores PDE4 en enfermedad leve
Enfoques Específicos por Dominio:
Enfermedad Axial:
- Opciones: Inhibidores IL-17A, TNF, IL-17A/F o JAK
- Orden de Preferencia: IL-17A > TNF > IL-17A/F > JAK
Entesitis
- Enfoque: DMARDb sin preferencia específica de mecanismo
- Consideración: MTX puede ser opción en casos seleccionados
- Reducción significativa de costos para inhibidores TNF
- Acceso mejorado en países con recursos limitados
- Próxima disponibilidad genérica de tofacitinib y apremilast
- Preferencia por opciones menos costosas con eficacia similar
- Consideración de costos totales incluyendo monitorización y eventos adversos
- Estudios controlados específicos en APs
- Definición de poblaciones de mayor riesgo
- Estrategias de mitigación de riesgo
- Biomarcadores predictivos de respuesta
- Factores genéticos en la selección terapéutica
- Influencia del sexo en la respuesta al tratamiento
- Criterios estandarizados de remisión
- Instrumentos de evaluación optimizados
- Estrategias de reducción escalonada (tapering)
- Diferenciación con espondiloartritis axial
- Criterios diagnósticos específicos
- Estrategias terapéuticas dirigidas
Implicaciones clínicas y prácticas
Cambios en la práctica clínica
1. Evaluación de Riesgo Individualizada
La incorporación del Principio G requiere una evaluación sistemática de factores de riesgo individuales antes de la selección terapéutica, especialmente para inhibidores JAK.
2. Enfoque Fenótipico IntegralLa Recomendación 9 establece un nuevo estándar para la selección de DMARDb basada en el fenotipo completo del paciente, no solo en la eficacia articular.
3. Comunicación Mejorada con EspecialistasLas recomendaciones enfatizan la necesidad de coordinación multidisciplinaria, especialmente con dermatólogos, oftalmólogos y gastroenterólogos.
Consideraciones Económicas
Impacto de Biosimilares:Agenda de investigación futura
Prioridades Identificadas
1. Seguridad a Largo Plazo de Inhibidores JAK
2. Medicina Personalizada
3. Definición de Remisión en APs
4. Enfermedad Axial en APs
Conclusiones
Puntos de Inflexión
Las recomendaciones EULAR 2023 marcan un punto de inflexión importante en el manejo de la APs, caracterizado por:
- Maduración del Enfoque de Precisión: Transición hacia la medicina personalizada basada en fenotipos específicos
- Integración de Consideraciones de Seguridad: Incorporación sistemática de perfiles de riesgo individualizados
- Reconocimiento de la Complejidad: Acknowledgment de la naturaleza heterogénea de la APs y la necesidad de enfoques adaptativos
Impacto en la Práctica Clínica
Beneficios Esperados:
- Mejora en la selección inicial de terapia
- Reducción de cambios terapéuticos innecesarios
- Optimización de resultados a largo plazo
- Mayor satisfacción del paciente
Desafíos de Implementación:
- Necesidad de capacitación en evaluación de riesgo
- Coordinación multidisciplinaria mejorada
- Acceso variable a diferentes opciones terapéuticas
Perspectivas Futuras
Las recomendaciones establecen un marco sólido para la incorporación de futuras terapias, incluyendo:
- Inhibidores TYK2 (deucravacitinib, brepocitinib)
- Nuevos inhibidores IL-17 (izokibep)
- Inhibidores orales IL-23
- Terapias combinadas (bajo investigación)
Referencias
- Gossec L, Kerschbaumer A, Ferreira RJO, et al. EULAR recommendations for the management of psoriatic arthritis with pharmacological therapies: 2023 update. Ann Rheum Dis. 2024;83(6):706-719.
- Baraliakos X, Gossec L, Pournara E, et al. Secukinumab in patients with psoriatic arthritis and axial manifestations: results from the double-blind, randomised, phase 3 MAXIMISE trial. Ann Rheum Dis. 2021;80(5):582-590.
Solicitud de información científica
Tiene alguna pregunta específica sobre alguno de nuestros productos o patologías?
Solicite artículos, estudios o cualquier información científica a través del servicio MIC.
Para ACC: "Para uso exclusivo de los profesionales de la salud”
Para ACC: Para visualizar la información del importador escanee el siguiente código QR o ingrese al link:
Para más información favor dirigirse al área de Información Médica de Novartis:
[email protected]
Si desea reportar un evento adverso ingrese al siguiente enlace: http://www.novartis.com/report
Para Costa Rica y Panamá: “Toda sospecha de reacción adversa y falla terapéutica se debe notificar
al Centro Nacional de Farmacovigilancia (CNFV) en los formularios y plazos establecidos en la
normativa vigente.”
La información en esta página web es propiedad de Novartis, o Novartis tiene el derecho de utilizar la misma, por lo cual los profesionales médicos deberán únicamente utilizarla para el ejercicio de su práctica profesional con pacientes, y no deberán replicar o divulgar la misma para fines comerciales o personales. Novartis no se hace responsable por el uso incorrecto de la información por parte de los profesionales médicos o terceros; no obstante, Novartis podrá iniciar las acciones legales que correspondan en estos casos.