Image
Детская дерматология

Клинические рекомендации

Клинические рекомендации 2023

Клинические рекомендации РФ. Псориаз, взрослые и дети 2023

В настоящее время псориаз рассматривается как системное аутовоспалительное хроническое заболевание, затрагивающее не только кожу, но и ряд других органов и систем, ухудшая качество и продолжительность жизни1. Согласно последним эпидемиологическим данным, прослеживается четкая тенденция к росту выявленных случаев псориаза у детей, особенно подросткового возраста2. Следует отметить, что псориаз в детском возрасте часто своевременно не распознается, недооценивается, и как следствие, и несвоевременно лечится, поэтому представляет собой тяжелую терапевтическую проблему3.

Псориаз — хроническое заболевание мультифакториальной природы с доминирующим значением в развитии генетических факторов, характеризующееся ускоренной пролиферацией кератиноцитов и нарушением их дифференцировки, дисбалансом между провоспалительными и противовоспалительными цитокинами, с частыми патологическими изменениями опорно-двигательного аппарата.

L40.0 — Псориаз обыкновенный
L40.1 — Генерализованный пустулезный псориаз
L40.2 — Акродерматит стойкий [Аллопо]
L40.3 — Пустулез ладонный и подошвенный
L40.4 — Псориаз каплевидный
L40.8 — Другой псориаз
L40.9 — Псориаз неуточненный

Image
Клинические рекомендации

Источник: https://cr.minzdrav.gov.ru/recomend/234_2

  • Рекомендуется пациентам с псориазом ежегодно проводить скрининг псориатического артрита, в том числе с использованием инструментальных методов обследования (МРТ суставов (один сустав), КТ сустава, рентгенография) по показаниям

    Уровень убедительности рекомендаций С (уровень достоверности доказательств — 5)

  • Рекомендуется пациентам с псориазом с жалобами на боли в соответствующих суставах:

    • Рентгенография кистей
    • Рентгенография стоп в одной проекции
    • Рентгенография таза
    • Рентгенография грудного и поясничного отдела позвоночника

    Уровень убедительности рекомендаций С (уровень достоверности доказательств — 5)

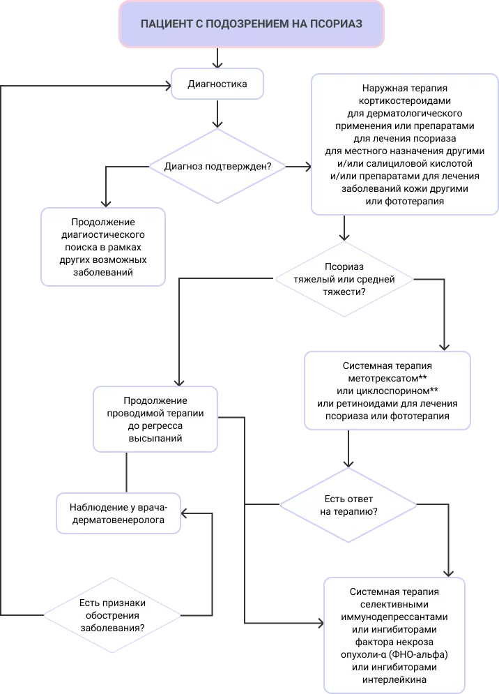
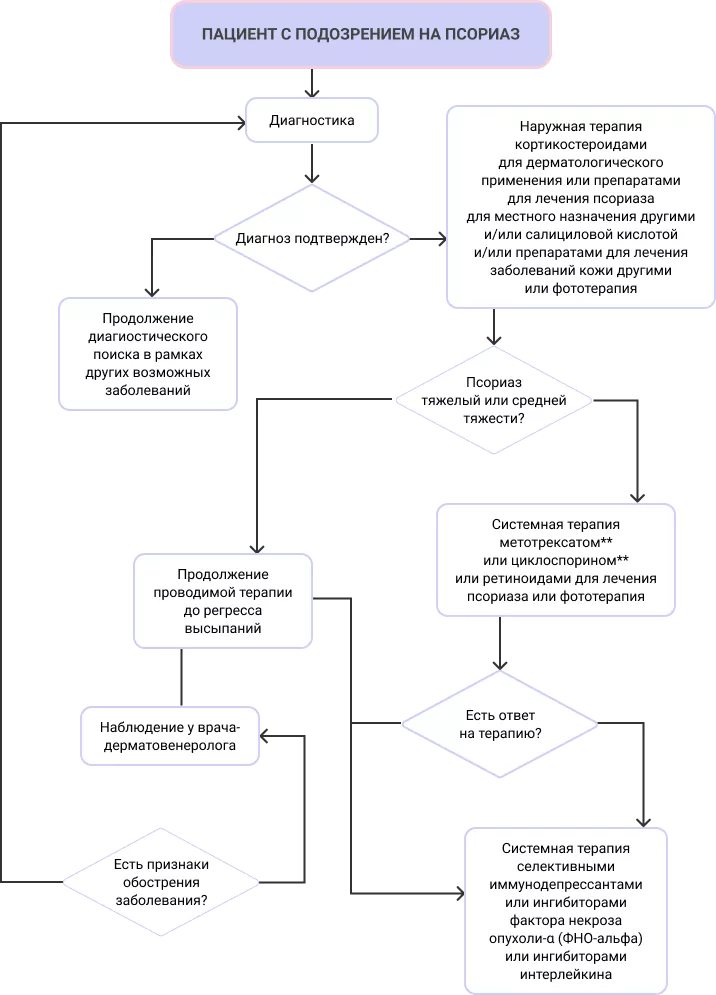
При отсутствии клинического эффекта от применения других системных методов терапии, включая циклоспорин** и ретиноиды длялечения псориаза (взрослым), метотрексат** (детям с 3 лет и взрослым) и ПУВА-терапию (взрослым) либо в случаях непереносимости или наличия противопоказаний к их применению пациентам с распространенными высыпаниями (псориазом средней и тяжелой степени тяжести) рекомендуются селективные иммунодепрессанты (ингибитор фосфодиэстеразы-4 апремиласт**, блокатор янус-киназ тофацитиниб**), а также иммунодепрессанты, являющиеся генно-инженерными биологическими препаратами по способу производства, ингибиторы фактора некроза опухоли альфа (ФНО-альфа), ингибиторы интерлейкина. Ниже препараты группы иммунодепрессантов, используемые в терапии псориаза, перечисляются не в приоритетном, а в алфавитном порядке.

  • Секукинумаб** рекомендован взрослым пациентам с псориазом среднетяжелой
и тяжелой степени тяжести подкожно, повозможности в непораженный участок кожи, 300 мг в качестве начальной вводимой дозы на 0, 1, 2 и 3 неделях, с последующим проведением поддерживающей терапии в виде ежемесячного введения, начиная с 4-й недели. Каждая доза 300 мг вводится в виде двух отдельных подкожных инъекций по 150 мг.

    Уровень убедительности рекомендаций А (уровень достоверности доказательств — 2*)

  • Секукинумаб** рекомендован детям и подросткам в возрасте 6 лет и старше, которым показана системная терапия. Рекомендуемую дозу секукинумаба** при назначении детям и подросткам в возрасте старше 6 лет рассчитывают исходя из массы тела (см. таблицу) и вводят в виде подкожной инъекции в качестве начальной дозы на 0, 1, 2 и 3 неделе с последующим ежемесячным введением в качестве поддерживающей дозы, начиная с 4 недели. Каждую дозу 75 мг вводят в виде одной подкожной инъекции. Каждую дозу 150 мг вводят в виде одной подкожной инъекции. Каждую дозу 300 мг вводят в виде двух отдельных подкожных инъекций по 150 мг.

    Уровень убедительности рекомендаций А (уровень достоверности доказательств — 1)

Комментарии

Отмечена эффективность секукинумаба** у пациентов с псориазом ногтей волосистой части головы, ладонно-подошвенной области, псориатическим артритом, а также при генерализованном пустулезном псориазе.

Рекомендуемая доза секукинумаба** у детей и подростков с бляшечным псориазом

Image
Рекомендуемая доза секукинумаба** у детей и подростков с бляшечным псориазом
Image
ПАЦИЕНТ С ПОДОЗРЕНИЕМ НА ПСОРИАЗ

Узнать больше об изменениях в клинических рекомендациях Вы можете из видео эксперта Хобейш М.М. в разделе по ссылке:

Серия видео с Хобейш М.М: новое в клинических рекомендациях 2023

Image
Серия видео с Хобейш М.М: новое в клинических рекомендациях 2023

Узнать больше об изменениях в клинических рекомендациях Вы можете из видео эксперта Хобейш М.М. в разделе Клинические рекомендации РОДВК «Псориаз» 2023:

Список литературы

  1. Incidence, prevalence and mortality of patients with psoriasis: a U.K. population-based cohort study. Springate DA, Parisi R, Kontopantelis E, Reeves D, Griffiths CE, Ashcroft DM. Br J Dermatol. 2017 Mar;176(3):650-658. doi: 10.1111/bjd.15021
  2. Клинические рекомендации РФ. Псориаз, взрослые и дети 2023
  3.  Мурашкин. Псориаз у детей, 2024 год

11561508/SEC/web/12.25


Теги